2023年新乡红旗区、牧野区、凤泉区小学学区范围出炉!
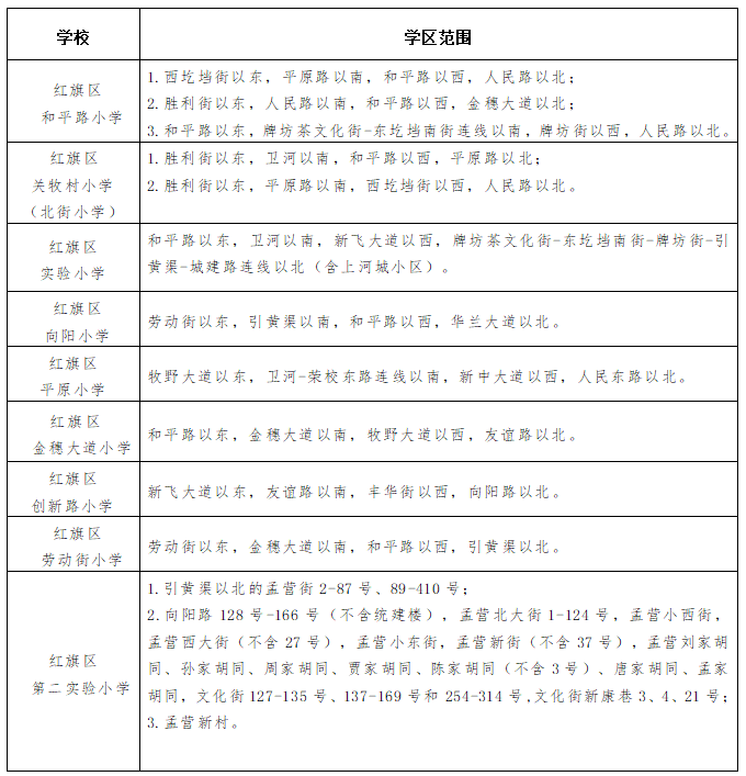
2023年红旗区小学学区范围



2023年牧野区小学学区范围
1.花园小学学区:
中原路以南、劳动路以东、和平大道以西、卫河以北片;郊委路,中原路交叉口向东至和平大道的中原路北侧院号及和平新村一、二、三、四巷、南街、中街、北街区域;和平大道,中原路交叉口向南至和平桥的和平大道东侧院号。
2.新飞大道小学学区:
中原路:路南 中原路161号、171号、173号和东干道67号;
路北 以220号为界(大号)东至质量监督所家属院。
荣校路:荣校路与新飞大道十字路口向东、南北两侧至22所第二生活区、第三生活区;荣校路西至和平大道。(荣康医院、荣军家属院、白鹭小区、新基鹭苑、博远龙郡及学校附近新建小区除外)
天太新村:天太新村有房产证的居民户。
北干道:路南以畅岗村北口处石狮子为界向东至新飞大道(北干道429-459号,单号);
路北由卫河家属院向东至新飞大道(北干道382号-386号,双号)。
新飞大道:路东 工学院家属院(即东干道24号)。
牧野南小区、牧野区政府家属院、海德壹号、新星文苑、中原小区、卫检所家属院。
3.畅岗小学学区:
畅岗村区域、天太新村、荣康医院、荣军家属院、白鹭小区、新基鹭苑、博远龙郡、梧桐缘、文萃苑、莲花苑、景颐花园、北辰悦府、荣昇苑。褐石公园、玫瑰榕园统筹安排在畅岗小学。
4.陵园小学学区:
1、宏力大道以南、中原路以北、劳动路以东、郊委路以西片;
2、中原路以北,郊委路路东的郊委路院号、金谷华庭、北干道355号(原棉织厂)家属楼;
3、宏力大道,和平大道交叉口向南至中原路的和平大道东侧院号;
4、和平大道、中原路交叉口向东至统建楼210号、单号117号-159号;(景颐花园除外)
5、宏力大道路南棉织厂西村、东村、二机床家属院;
6、谊莲花园、谊连市场南侧家属院、针织厂家属院、未来城1-3#楼,5-12#楼,15-18#楼;
7、和平大道邮电局家属院;
8、丝绸胡同以东、宏力大道以北、和平大道以西、建设路以南片(建设路南侧自丝绸胡同路口东至和平大道路口段向建设路开口的院、号除外)。
5.北干道小学学区:
解放大道以东、宏力大道以南、胜利街以西、卫河以北片。(116厂家属区除外)
6.西干道小学学区:
黄岗路单号(1#-75#)、双号(2#-4#)、北干道单号(41#-99#)、玻璃新街1#-27#、豆腐巷1#-25#、西干道133#-141#;
西干道西干桥东街1#-66#、北干道南一巷1#—25#、西干桥72#,73#,76#,81#,95#,97#、北干道135#(线材厂)以西单号、建设西路22号(保温瓶厂家属院)、建设西路36#,42#(制药厂家属院);
黄岗北一巷1#—91#、黄岗北二巷1#—99#、黄岗北三巷3#—37#、西干道二巷5#-79#、黄岗路101#。
7.工人街小学学区:
劳动路以西、卫河以北、胜利路以东、建设路以南片(新乡市第一、第二实验学校学区除外);上宅公园城邦。
8.建设路小学学区:
宏力大道以北,新飞大道以东,东风路以南、康桥名苑小区以西(含康桥名苑小区。牧南小区除外);新飞大道以东,东风路以北,学院街以西、建设路以南;建设路,新飞大道交叉口向西路南至天太家园、路北无线电总厂家属院及广电楼;新飞大道,宏力大道交叉口向北至建设路的新飞大道西侧各院号;原师范家属院、省农信社家属院、83军家属院、绿营花园、翰林苑、128厂家属院、25中家属院、尚庄、塑料机械厂家属院、军干一、二所、豫飞金色城邦小区、晖祥江山小区。
9.区第二实验小学学区:
解放大道以东、建设路以南、胜利街以西、宏力大道以北片;
建设路以北、建北二路以西、北环以南、京广铁路以东片(116厂家属区除外);黄岗路12中对面760厂家属院(黄岗路二巷12、13号楼,铁西5号楼)、建设路59号安美小区;水木兰亭、金域蓝湾、北苑小区统筹安排到区二实验学区。
10.解放大道小学学区:
北干道90#-126#、北干道一巷、新辉路1#-335#、2#-68#、西干道2#-38#、建设中路32#-98#、新辉路二巷、西干道二巷、新辉路东街、南街、北街、东兴里、金荣小区、九鼎美庐。
11.黄岗小学学区:
黄岗路路东、北大河以南、西华大道以西、宏力大道以北片;善河村子弟、玻璃新街4#-42#、西干道二巷1#-91#、豆腐巷附#、黄岗北三巷1#-68#、黄岗北一巷2#-45#、黄岗北二巷1#-18#、黄岗路91#-113#、附119#、北干道南一巷、北干道53#-80#、西干道二巷1、2、3、4号楼、西干道三巷2#-5#、西干道60#-105#、新辉路北街二巷25#至220#,李庄。
12.杨岗小学学区:
和平大道以东、宏力大道以北、新飞大道以西、北环以南片(陵园小学,新飞大道小学,建设路小学学区除外);茹岗新村。
13.区实验小学学区:
宏力大道以南、学院路以东、荣校路以北、卫河以西片(新飞大道小学学区除外);西牧村、学府第一城、金宸国际;师大家属院、附中家属院非两校子女统筹到区实验小学。
14.新中大道小学学区:
卫河以东、荣校东路以北、新中大道以西、建设东路以南片。
15.尚村小学学区:
尚村,新中大道以东、平原路以北、新六街以西、尚村以南片(市属学校学区除外)。
16.吕村小学学区:
吕村、堡上;新六街以东、平原路以北、新濮路以南、东环路以西片(市属学校学区除外)。
17.牧野一小学区:朱庄屯、西黑堆、前辛庄、东黑堆、玉河
18.辛庄中心校学区:后辛庄、张辛庄、西曲里村
19.大朱庄小学学区:大朱庄、花园新村、黎明花园小区
20.牧野中心校学区:前河头、后河头、临清店
21.小朱庄小学学区:小朱庄
22.丰乐里小学学区:丰乐里村
23.牛村小学学区:牛村、东冀厂、西冀厂、马庄
24.王村中心小学学区:高湾村、西王村、栗屯村
25.周村小学学区:周村
26.大里小学学区:大里村、尚湾
27.马坊小学学区:东马坊、西马坊、中马坊
28.寺庄顶小学学区:寺庄顶村
29.小里小学学区:小里、窑场
30.东环路小学学区:孙庄、聂庄、秦庄;东环路以东、平原路以北片。
31.曲韩社区小学学区:东曲里村、韩光屯村
32.白露小学学区:白露村、卜奇屯、上焦庄、下焦庄、张庄、万庄。
注:区属小学学区范围解释权在牧野区教育体育局。
牧野区教体局招生咨询电话:0373-3373131
以下为市教育局直属学校学区(咨询电话:3519021)
新乡市第一实验学校学区:和平大道以西、建设路以北、新寺路以东,北环路以南;劳动街以东、宏力大道以北、丝绸胡同以西、建设路以南;建设路南侧自丝绸胡同路口东至和平大道路口段向建设路开口的院号。
新乡市第二实验学校学区:116厂生活区。
新乡市明德小学学区:福彩街以东、荣校东路以南、新七街以西、平原路以北。公村村民子女、定国村村民子女、河南工学院教师子女。
2023年凤泉区小学学区范围


责任编辑:杨萌果